Related Database (MySQL and CMD), Dewi Mulyani [e novels to read .TXT] 📗
- Author: Dewi Mulyani
Book online «Related Database (MySQL and CMD), Dewi Mulyani [e novels to read .TXT] 📗». Author Dewi Mulyani


Dedicated to my mother, father, older brothers, husband and sons/ daughters in the future, lectures, and friends who always support me in any situation.
PREFACE
Nowadays, technology has grown up rapidly, it forces programmers to program and develop sophisticated and useful software for users. Many programming languages that we can choose according to our necessary, such as Delphi, C++, Java, PHP, Visual Basic, and many many more.
For building dynamic software {office program, school program, commerce program, cashier program, etc.}, we need integrate our program with database. Like water in a container, the water is data, and the container is database. Data which has executed through an interface will be proceeded to a database for processing. Each database has tables, and each table has relationships.
In this book, I will show you how to create a relational database using MySQL through Command Prompt (CMD). As we have known, there are many kinds of database such as MS. Access, SQL Server, MySQL, Postgre, Oracle, and many many more, but in this book we use MySQL. Why? Because MySQL’s more popular and open source database. We could create a database through PHPMyAdmin easily, but as a programmer we have to know how to create a database manually.
Why I Wrote This Book?
I want to share my science that I have learned from my lectures at campus, STMIK Subang, Indonesia. Also I want to tie it through writing, as my Idol (Muhammad S. A. W) said “tie science by writing!”.
Whom Is This Book For?
Especially this book’s written for all programmers, both web and desktop programmers and also for IT student who are building and developing dynamic programs.
Well, enjoy it!
Chapter I
Introducing MySQL
MySQL, the most popular Open Source SQL database management system, is developed, distributed, and supported by Oracle Corporation.
The MySQL Web site (http://www.mysql.com/) provides the latest information about MySQL software.
MySQL is a database management system.
A database is a structured collection of data. It may be anything from a simple shopping list to a picture gallery or the vast amounts of information in a corporate network. To add, access, and process data stored in a computer database, you need a database management system such as MySQL Server. Since computers are very good at handling large amounts of data, database management systems play a central role in computing, as standalone utilities, or as parts of other applications.
MySQL databases are relational.
A relational database stores data in separate tables rather than putting all the data in one big storeroom. The database structures are organized into physical files optimized for speed. The logical model, with objects such as databases, tables, views, rows, and columns, offers a flexible programming environment. You set up rules governing the relationships between different data fields, such as one-to-one, one-to-many, unique, required or optional, and “pointers” between different tables. The database enforces these rules, so that with a well-designed database, your application never sees inconsistent, duplicate, orphan, out-of-date, or missing data.
The SQL part of “MySQL” stands for “Structured Query Language”. SQL is the most common standardized language used to access databases. Depending on your programming environment, you might enter SQL directly (for example, to generate reports), embed SQL statements into code written in another language, or use a language-specific API that hides the SQL command.
SQL is defined by the ANSI/ISO SQL Standard. The SQL standard has been evolving since 1986 and several versions exist. In this manual, “SQL-92” refers to the standard released in 1992, “SQL:1999” refers to the standard released in 1999, and “SQL:2003” refers to the current version of the standard. We use the phrase “the SQL standard” to mean the current version of the SQL Standard at any time.
MySQL software is Open Source.
Open Source means that it is possible for anyone to use and modify the software. Anybody can download the MySQL software from the Internet and use it without paying anything. If you wish, you may study the source code and change it to suit your needs. The MySQL software uses the GPL (GNU General Public License), http://www.fsf.org/licenses/, to define what you may and may not do with the software in different situations. If you feel uncomfortable with the GPL or need to embed MySQL code into a commercial application, you can buy a commercially licensed version from us. See the MySQL Licensing Overview for more information (http://www.mysql.com/company/legal/licensing/).
The MySQL Database Server is very fast, reliable, scalable, and easy to use.
If that is what you are looking for, you should give it a try. MySQL Server can run comfortably on a desktop or laptop, alongside your other applications, web servers, and so on, requiring little or no attention. If you dedicate an entire machine to MySQL, you can adjust the settings to take advantage of all the memory, CPU power, and I/O capacity available. MySQL can also scale up to clusters of machines, networked together.
You can find a performance comparison of MySQL Server with other database managers on our benchmark page. See Section 7.1.3, “The MySQL Benchmark Suite”.
MySQL Server was originally developed to handle large databases much faster than existing solutions and has been successfully used in highly demanding production environments for several years. Although under constant development, MySQL Server today offers a rich and useful set of functions. Its connectivity, speed, and security make MySQL Server highly suited for accessing databases on the Internet.
MySQL Server works in client/server or embedded systems.
The MySQL Database Software is a client/server system that consists of a multi-threaded SQL server that supports different backends, several different client programs and libraries, administrative tools, and a wide range of application programming interfaces (APIs).
We also provide MySQL Server as an embedded multi-threaded library that you can link into your application to get a smaller, faster, easier-to-manage standalone product.
A large amount of contributed MySQL software is available.
MySQL Server has a practical set of features developed in close cooperation with our users. It is very likely that your favorite application or language supports the MySQL Database Server.
Chapter II
Relational Database
A relational database is a type of database that organizes data into tables, and links them, based on defined relationships. These relationships enable you to retrieve and combine data from one or more tables with a single query.
Chapter III
Practicing Database
Before practice, I want you know that I am using MySQL that bundled in xampp 3. 2. 1.
At first, you must turn on server and MySQL at XAMPP control panel at folder XAMPP located in C partition. Look at the picture below!

Figure 1: Go to a path where Xampp control panel located to turn on server (Apache) and database (MySQL)
Click start MySQL and Apache!

Figure 2: Xampp control panel appearance then turn on Apache and MySQL
Look at the red rounds on the picture, if MySQL and server (Apache) have turned on, “status change detected running” will be appeared .

Figure 3: Detecting whether Apache and MySQL have turned on or not yet
Before create a database, we have to design all things in database that we are going to create. It called ERD (Entity Relationship Diagram).
I am about to use MS. Visio. In this book, I use MS. Visio 2007. Select the Basic Flowchart (US units).

Figure 4: Using MS. Visio to create ERD
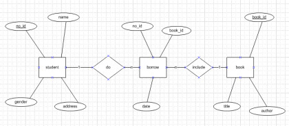
Design a database like the picture below

Figure 5: ERD (Entity Relationship Diagram)
As we have seen, the database has three tables, ie student, borrow, and book tables.
Student table has no_id as primary key, name, gender, and address fields.
Borrow has no_id and book_id as foreign key, and date fields.
Book has book_id as primary key, title, and author fields.
Furthermore the database has degree relationship or cardinality ie: 1 -> n, n-> 1 which means that a student may borrow more than once, and also a book can be borrowed to many student.
Look at the tables below, I used MS. Excel to describe the tables.
Table 1: Table description

A field can be defined as the part of a record held in a database, containing specific information. It is a collection of information organized in a way that a computer program can quickly select desired pieces of data. Data type tells what kind of data that value can have. Size means how many characters or numbers can be included. Description means whether the field has pk, fk, or not both of them. PK or primary key is a special relational database table column (or combination of columns) designated to uniquely identify all table records.
A primary key’s main features are:
It must contain a unique value for each row of data.
It cannot contain null values.
A foreign key is a column or group of columns in a relational database table that provides a link between data in two tables. It acts as a cross-reference between tables because it references the primary key of another table, thereby establishing a link between them. NOT NULL means you must provide a value for the fields.
Well, let’s create a database. Open command prompt (CMD) on your Windows!

Figure 6: Running Command Prompt (CMD) to make a database
If CMD has appeared, follow the commands below to go to MySQL directory!
C:UsersDewi>CD..
C:Users>CD..
C:>cd xampp
C:xampp>cd mysql
C:xamppmysql>cd bin
C:xamppmysqlbin>mysql -u root –p
If your MySQL doesn’t have a password, just enter when MySQL request you to type a password.

Figure 7: CMD and MySQL commands
Then, create a database named ‘library’, follow the commands below.
mysql> create database library;
mysql> show databases;

Figure 8: MySQL commands and databases created
mysql> use library;
mysql> create table student(no_id int(10)primary key,name varchar(50) not null,gender enum('G','B'),address varchar(50) not null)type=innodb;
NOTE: YOU MAY DELETE ‘type=innodb’ ON YOUR COMMANDS BECAUSE SOME MySQL IN THE OTHER VERSION HAS INTEGRATED IT AUTOMATICALLY.
mysql> create table book(book_id varchar(5)primary key,title varchar(50) not null,author varchar(50) not null);
mysql> create table borrow(no_id int(10),book_id varchar(5),date varchar (10) not null,constraint fkno_id foreign key(no_id) references student(no_id)on update cascade on delete cascade,constraint fkbook_id foreign key(book_id) references book(book_id)on update cascade on delete cascade);
On update cascade on delete cascade means when you delete or update a record in the first table which has a primary key, automatically a record in the other table which has a foreign key and it related, the record in the other table, will be deleted or updated.
mysql> show tables;
‘show tables;’ used to list the tables we have created.
mysql> desc book;
mysql> desc student;
mysql> desc borrow;
Command ‘desc’ used to show structure of the table.

Figure 9: MySQL commands and describing each table structure
To check whether our tables have related, we must check it on a browser. Follow these instructions!

Figure 10: Using PHPMyAdmin to check database relationship

Figure 11: Using PHPMyAdmin to check database relationship
Don’t
Comments (0)