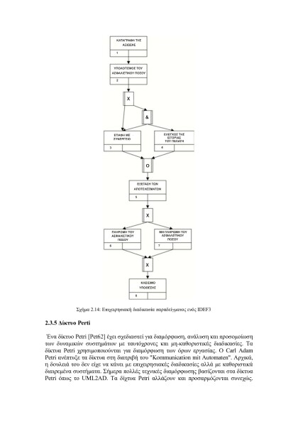
Σχεδιασμός, Προγραμματισμός και Εκτέλεση Διαδικασιών, Μιχαήλ Γλύκας [top ten books of all time txt] 📗
- Author: Μιχαήλ Γλύκας
Book online «Σχεδιασμός, Προγραμματισμός και Εκτέλεση Διαδικασιών, Μιχαήλ Γλύκας [top ten books of all time txt] 📗». Author Μιχαήλ Γλύκας















































































































Publication Date: 06-08-2011
All Rights Reserved
Free e-book «Σχεδιασμός, Προγραμματισμός και Εκτέλεση Διαδικασιών, Μιχαήλ Γλύκας [top ten books of all time txt] 📗» - read online now
Similar e-books:
Comments (0)